风电功率超短期多步时序预测
项目时间: 2025.05
项目性质: 人工智能与电力大数据课程大作业
担任角色: 核心算法负责人
🌟 项目背景与简介
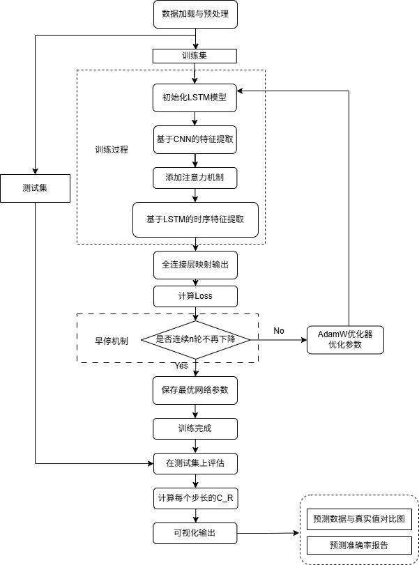
本项目实现了基于深度学习的风电功率多步长预测系统,包含五种不同的神经网络架构:GRU、LSTM、LSTM-CPU优化版、TCN和CNN-LSTM混合模型。系统能够预测未来4小时(16个15分钟时间步)的风电功率输出,为风电场运营和电网调度提供技术支持。
其中,评估指标为授课教师提供的“准确率\(C_R\)”,该指标能够更贴合实际地评估风电的预测效果。其表达式如下:
\[
C_R = \left( 1 - \sqrt{\frac{1}{N} \sum_{i=1}^{N} (R_i)^2} \right) \times 100\%
\]
\[
R_i =
\begin{cases}
\frac{P_{M,i} - P_{P,i}}{P_{M,i}} & P_{M,i} > 0.2 \\
\frac{P_{M,i} - P_{P,i}}{0.2} & P_{M,i} \leq 0.2
\end{cases}
\]
其中,\(C_R\)为功率预测准确率,\(P_{M,i}\)为\(i\)时刻的实际风电功率,\(P_{P,i}\)为\(i\)时刻的预测风电功率,\(N\)为预测时间步数。
💻 核心技术与工具
- 编程语言与框架:Python,使用Pytorch
- 核心模型:BP、LSTM、GRU、TCN 神经网络及其对比分析
📐 算法设计与实验过程

📷 预测结果图展示
- 实际效果预测曲线

- LSTM 15min预测效果

- LSTM 4h预测效果

🏆 难点攻克与最终成果
实现了对未来 4 小时多步时序预测。15分钟 MSE < 0.01,4小时 MSE < 0.03,模型泛化能力与预测精度达到领先水平。